首页网站
信息公开
公告与公示专栏
规章制度
政策法规
重点工作
服务大厅
专项工作
不忘初心 牢记使命 主题教育
重点工作公示
征集意见
非法医疗
省级工作
标准化工作委员会
内设机构
机构介绍
办公室
培训部
项目部
科研学术部
会议与会展部
会员部
信息部
法律事务部
政策研究室
事业发展部
产业投创部
财务室
国际交流合作部
医疗风险管控中心
党建工作
搜索
输入关键词检索相关内容
意见箱
|
微博
|
微信
首页
信息公开
专项工作
内设机构
党建工作
部门动态
当前位置:
首页
>
内设机构
>
科研学术部
>
部门动态
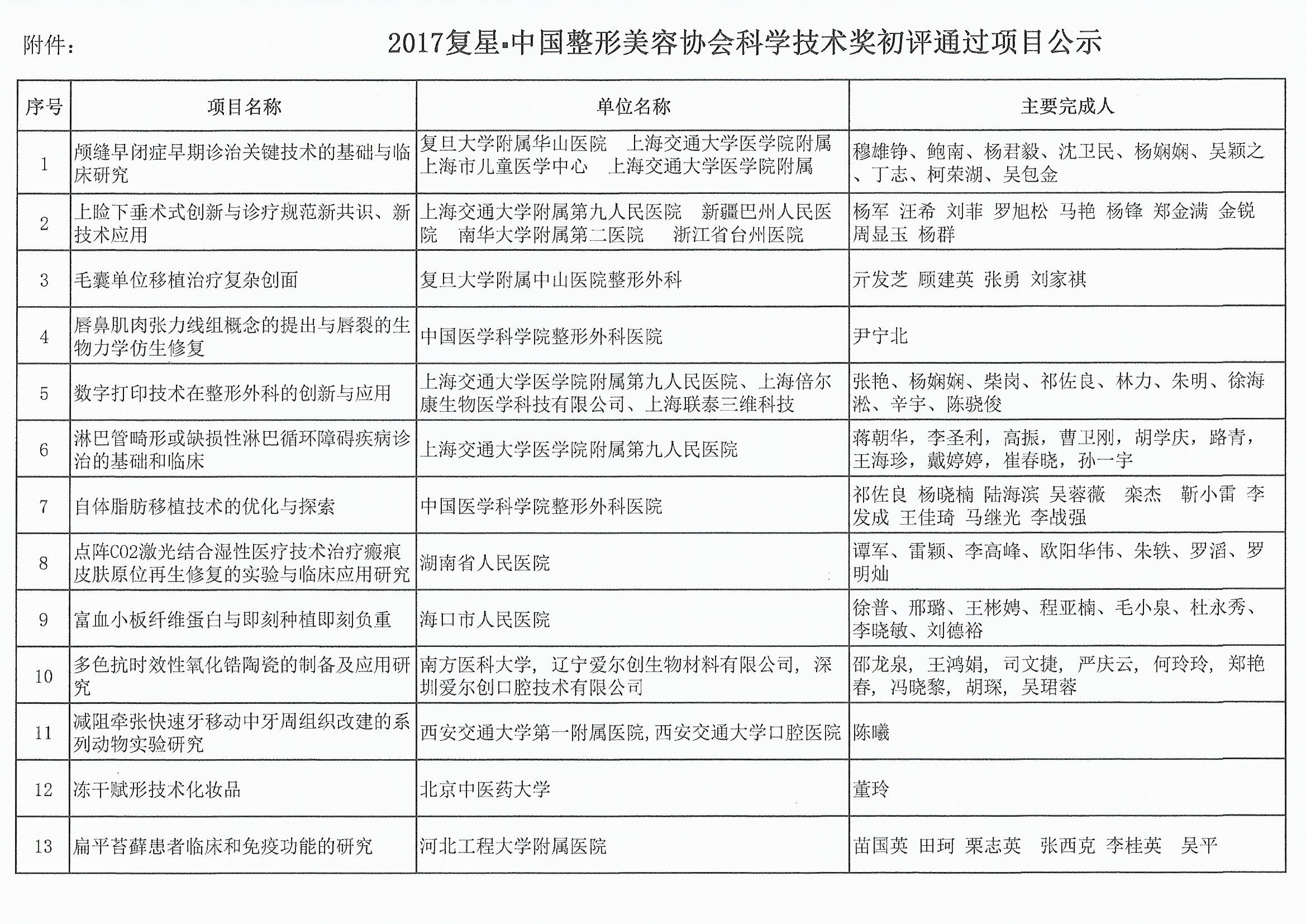
关于2017复星中国整形美容协会科学技术奖初评通过项目的公示