中国整形美容协会
关于2019年医疗美容机构评价结果的公示
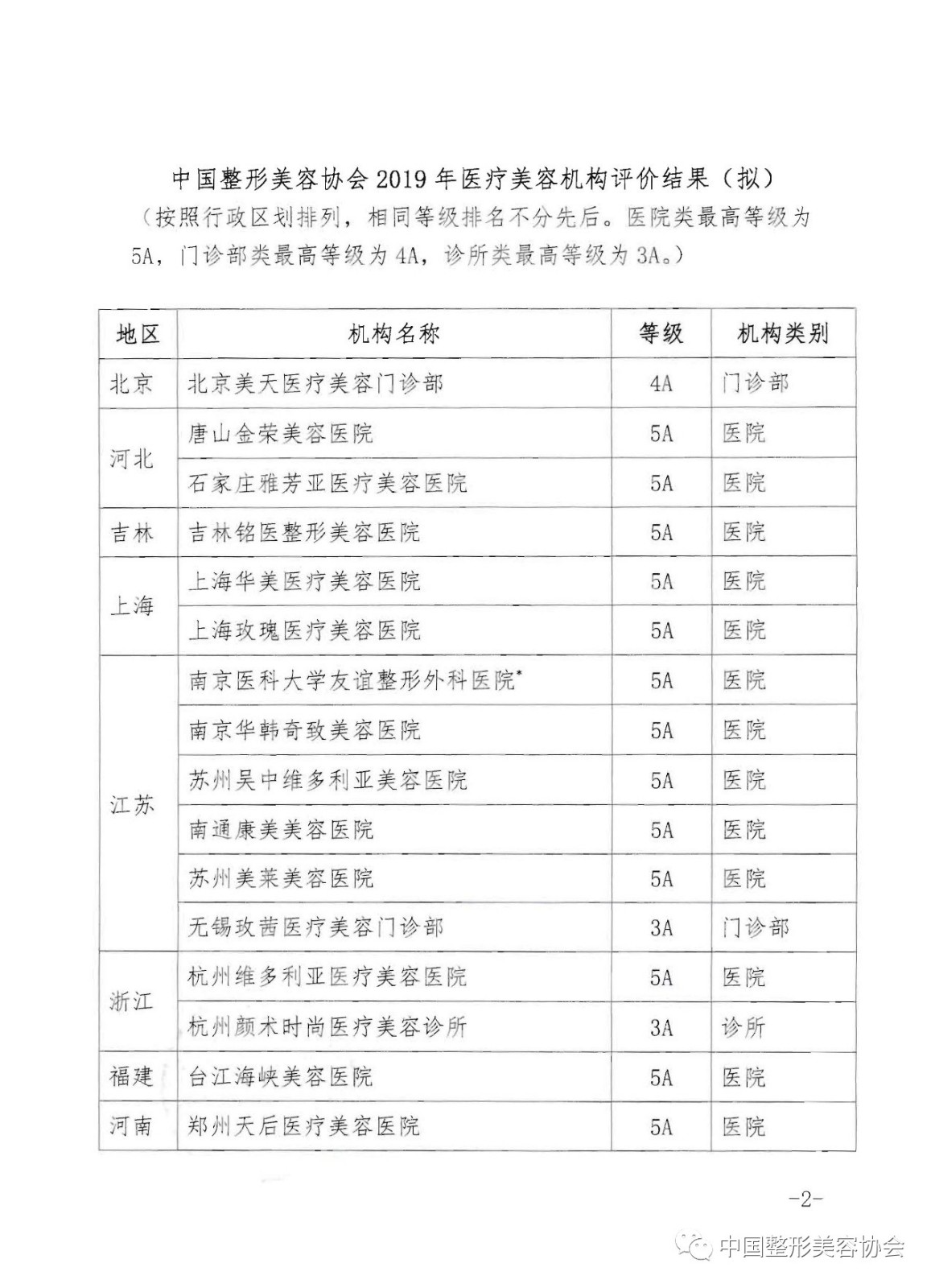
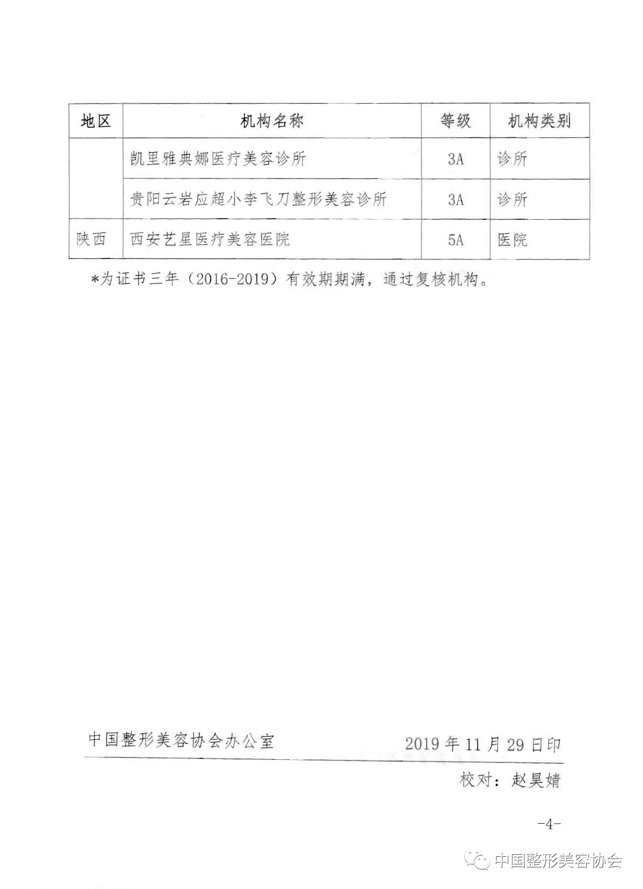
根据原卫生部医管司关于开展医疗美容机构评价工作的有关文件精神,2019年中国整形美容协会组织对北京等18个省市区的67家医疗机构开展了评价工作。经过省级协会组织申报、资格审查、现场初评和中国整形美容协会组织现场复评等,现已完成全部评价工作。
根据医疗美容机构等级划分标准和参评机构的现场评价得分,共有36家医疗美容机构达到A等级,现将各医疗机构评价等级结果向社会公示(见下文)。未达到3A级,不予公示。
自公示之日起一周内,如对上述评价结果有异议,请实名向中国整形美容协会医疗美容机构评价工作办公室反映,联系人:赵昊婧,010-57026859,18401263796,capaxmb@163.com。
特此公示。
中国整形美容协会
2019年11月29日



